Комплектация оборудования:
|
Модель |
SP5600 |
SP5606 |
A315 |
DT5720A |
SP5607 |
|
Описание |
Блок питания и усиления сигнала |
Мини-спектрометр |
Настольный разветвитель сигналов |
Оцифровщик 250 MС/с |
Абсорбционный модуль |
|
|
|||||
Цель эксперимента:
Основной целью эксперимента является измерение коэффициента ослабления γ-излучения для различных материалов и при разных энергиях.
Основа эксперимента:
Ослабление потока γ-излучения, проходящего через вещество, описывается экспоненциальным законом:
I(x) = I₀ × e^(-μx)
где: I₀ — поток падающих фотонов, I(x) — поток γ-излучения, выходящего из слоя материала толщиной x, не подвергшегося взаимодействию, μ — коэффициент ослабления, зависящий от свойств материала (атомного номера, плотности) и энергии падающего фотона.
Эксперимент направлен на освоение дополнительных методов измерения, основанных как на подсчёте импульсов, так и на спектральном анализе. Исследование проводится с различными материалами, включая PMMA — органический твёрдый материал, эквивалентный воде, широко используемый в медицинской дозиметрии.
Блок -схема экспериментального оборудования:

Результаты:
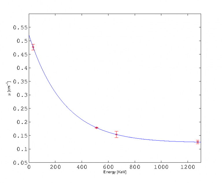
Примерные результаты приведены ниже и демонстрируют: изменение количества событий в фото-пике при различной толщине поглотителя; график, подтверждающий экспоненциальный закон ослабления; зависимость коэффициента ослабления от энергии γ-излучения.
Гамма-спектры, полученные при различных толщинах поглотителя:

Линейная зависимость логарифма интенсивности гамма-излучения от толщины проникновения:

Коэффициент ослабления гамма-излучения в зависимости от энергии:

- Цена: Цену уточняйте


Отправка с 29 июня 2026
