Для переключения насадочных колонок служат обычные краны (обратной продувки, 6-и, 8-и и 10-и портовые), которые, однако, не годятся для переключения капиллярных колонок. Альтернативным способом переключения капиллярных колонок является изменение потоков в капиллярных колонках, которое производится так называемыми «переключателями Динса» (ПД).
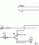
На фото 1: Схема переключения колонок с обратной продувкой предколонки
На фото 2: Клапан (КП) переключения колонок
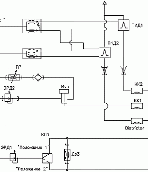
На фото 3: Схема переключения колонок пневматическим мостиком на переключателях Динса
На фото 4: Устройство переключения колонок пневматическим мостиком на переключателях Динса.
Одно из возможных применений ПД — это вырезание более легких компонентов из пробы с последующим их разделением на второй колонке и обратной продувки первой колонки от тяжелых компонентов пробы.
Эта схема применяется, например, для уменьшения времени анализа содержания сероводорода, метил-, этилмеркаптана и других легких серосодержащих компонентов в нефти и газовом конденсате, путем вырезания начального участка хроматограммы из предколонки, с последующими разделением компонентов вырезанного участка на второй колонке и обратной продувкой оставшихся компонентов нефти из первой колонки. Анализ нефти с обратной продувкой предколонки занимает менее 8 мин.

Еще одно из применений — это вырезание кислородосодержащих компонентов из пробы бензина из полярной колонки типа ТСЕР с последующим их разделением на неполярной колонке. Это переключение многократно производится «пневматическим мостиком» на переключателях Динса.

ТЕХНИЧЕСКИЕ ХАРАКТЕРИСТИКИ ПД
- Диапазон задания времени переключения — от 0,1 до 999 мин.
- Время переключения — 0,1 с.
- Мертвый объем крана — менее 1 мкл.
- Температура крана — не более 350 °C.
- Давление в линии крана — не более 0,4 МПа.
- Электрическое питание — 5 В.
- Цена: Цену уточняйте





